收藏本页
免费发布信息
欢迎,
客人
|
请登录
|
免费注册
|
忘记密码?
矿权交易
矿权交易
矿山设备
矿产品交易
地质勘查
服务热线
18748063792
矿权交易
推荐矿权
矿权求购
矿权转让
融资合作
交易指南
评估机构
投资合作
矿权政策
矿山设备
采矿设备
选矿设备
机电设备
运载设备
设备租赁
求购信息
矿产品交 易
价格行情
矿产品求购
矿产品出售
市场分析
地质勘查
地勘规范
地勘技术
地勘单位
地勘设备仪器
求购信息
网站首页
绿色矿山
矿业知识
招聘求职
行业资讯
展会信息
专家库
视频分享
资料下载
招标信息
您的当前位置:
首页
- 绿色矿山
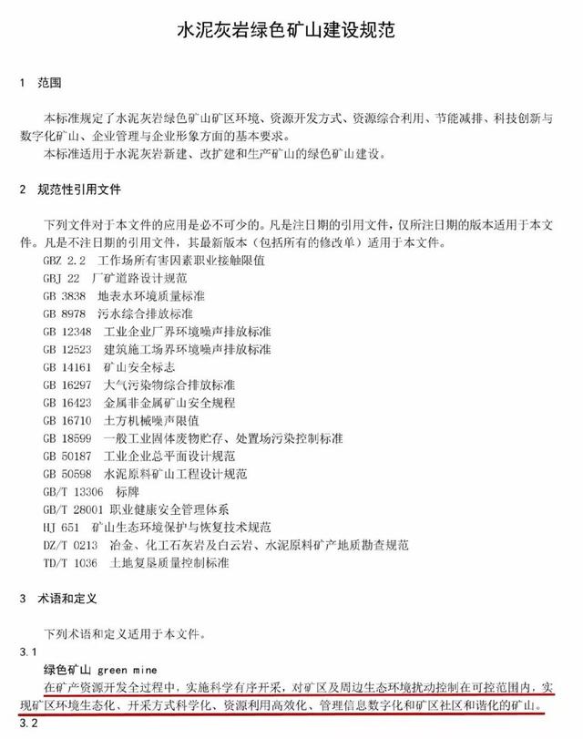
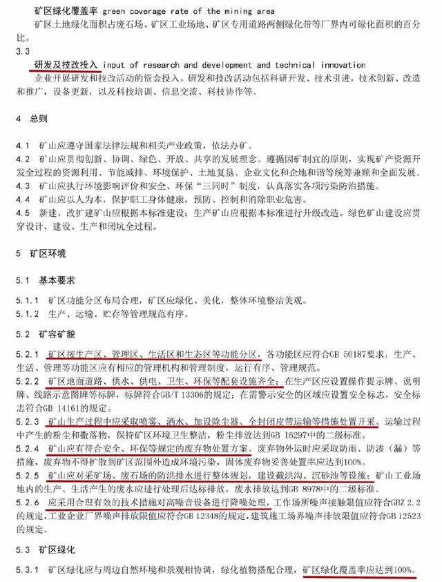
《水泥灰岩绿色矿山建设规范》
发布时间:2018年10月13日
浏览次数:5036
字体:【
大
小
】
关闭
来源:国土资源厅
分享:
《水泥灰岩绿色矿山建设规范》
上一篇:
《地球物理勘查计量单位》等8项行业标准报批稿公示
下一篇:
《砂石行业绿色矿山建设规范》
绿色矿山
政策法规
绿色矿山建设
规范标准
热门资讯
非煤矿山地下采空区危险性分析
岩金的找矿方法
常见金矿石的混合选矿工艺
稀土金属开采的重要性
花岗岩品种分类
中国砂金矿床分布
全国最大的铅锌矿分布
金属矿床露天开采生产工序
银矿选矿技术
石墨矿浮选概述
推荐资讯
《集体土地所有权登记成果整合汇交技术指
自然资源部召开深入学习贯彻习近平总书记
十部门联合发文加强生态警务机制建设
中国矿业权评估师协会第四届会员代表大会
内蒙古矿业协会矿权融资专项服务扶植基金
内蒙古自治区自然资源厅关于采集和申报2
18748063792