中国矿业信息网
内蒙古矿业协会
服务热线 18748063792

您的当前位置:首页 - 绿色矿山

河南有色协会发布10项团体标准
发布时间:2019年01月15日 浏览次数:4973字体:【  关闭 来源:河南有色金属 分享:

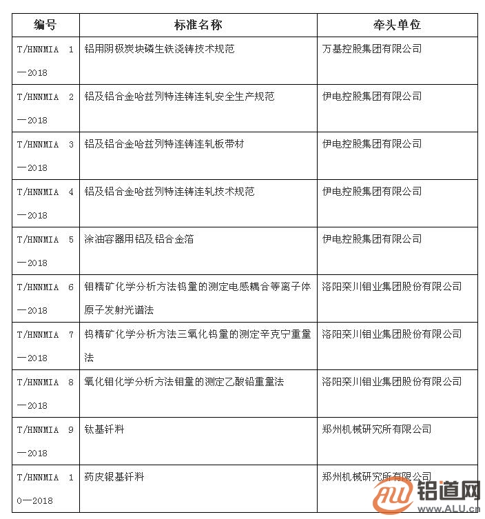
为推动有色金属行业持续健康发展,根据《河南省有色金属行业协会团体标准管理办法》的有关规定,河南省有色金属行业协会2018年完成了一批团体标准的制定、审查等工作,并于近日发布了《铝用阴极炭块磷生铁浇铸技术规范》等10项团体标准。这10项团体标准自2019年3月1日起实施。

河南有色协会发布10项团体标准

10项团体标准编号、名称、牵头单位