您的当前位置:首页 - 绿色矿山
目前,全国各省的矿产资源总体规划(2016-2020年)相继印发,各省对建设绿色矿山数量都有不同的规划,究竟什么是绿色矿山?绿色矿山的建设标准是什么?
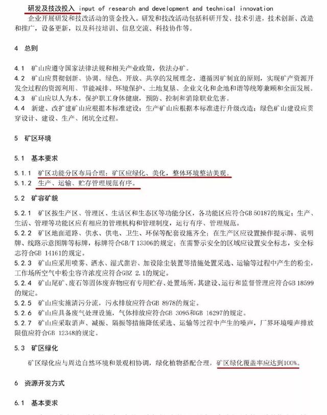
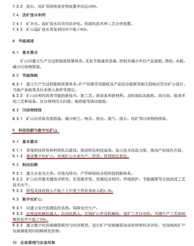
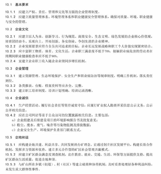
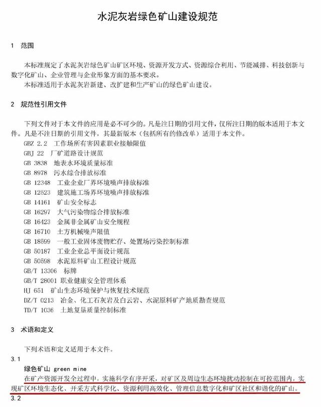
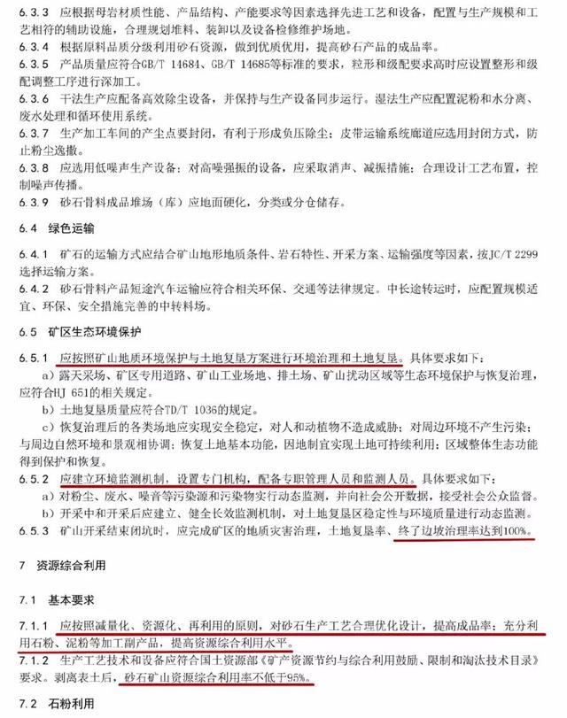
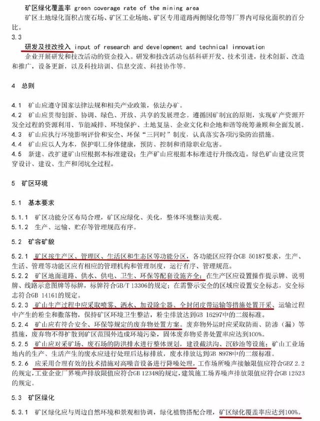
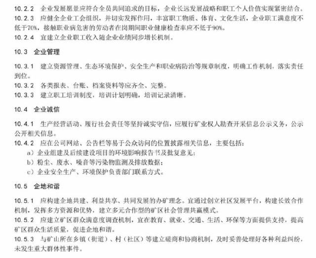
昨日,自然资源部对《非金属行业绿色矿山建设规范》等9项行业标准报批稿进行公示,对各行业的绿色矿山建设规范进行了具体说明,小编仅选取《非金属行业绿色矿山建设规范》、《砂石行业绿色矿山建设规范》、《水泥灰岩绿色矿山建设规范》三项标准划重点,以后建设绿色矿山需重点关注!
《非金属行业绿色矿山建设规范》
等9项行业标准报批稿公示
按照国土资源行业标准制定程序要求和计划安排,自然资源部组织有关单位制定了推荐性行业标准《非金属行业绿色矿山建设规范》、《化工行业绿色矿山建设规范》、《黄金行业绿色矿山建设规范》、《煤炭行业绿色矿山建设规范》、《砂石行业绿色矿山建设规范》、《石油行业绿色矿山建设规范》、《水泥灰岩绿色矿山建设规范》、《冶金行业绿色矿山建设规范》、《有色行业绿色矿山建设规范》,现已通过全国国土资源标准化技术委员会审查,现予公示。
如有异议,可于公示期内向部科技与国际合作司提出。提出异议者,必须采取书面形式,写明提出异议的事实依据、真实姓名、工作单位、地址邮编和联系方式等。
公示时间:2018年4月18日-2018年4月25日联 系 人:贺敬博联系传 真:010-66558429
2018年4月18日
点击图片可放大浏览
非金属矿行业绿色矿山









水泥灰岩绿色矿山
